植物生殖发育是发育生物学的重要研究方向。植物脂类作为细胞结构组分、能量分子、信号分子和表面保护层(如角质、蜡质和软木脂等),影响细胞伸长和器官大小、植物的油份含量、单倍体和愈伤组织诱导以及营养和生殖器官的角质层形成,因此在发育理论研究和育种应用领域都具有重要价值。雄花发育过程中脂质代谢的紊乱会导致花药角质层、花粉外壁和花药亚细胞器膜的发育异常,从而引起细胞核雄性不育。通过雄性不育基因及其突变体,建立作物新型工程不育化杂交育种和制种技术体系,可以提高育种效率、降低制种成本、提高制种纯度和产量,为保障我国粮食安全提供技术支撑。

图1. 脂质代谢参与植物花药和花粉发育的遗传与生化网络
近期,我院万向元教授团队在脂质代谢参与植物生殖发育的研究方面取得了重要进展。该团队基于最新的研究成果和生物信息学分析,对脂质代谢及其相关基因的作用进行了系统梳理和深度总结,重构了植物花药和花粉发育的遗传与生化网络(图1),预测了125个可能参与雄花发育的脂质代谢新基因,为植物生殖发育理论研究提供了重要参考。同时,还分析了脂质代谢在作物基因编辑、单倍体诱导、遗传转化效率提高、杂交育种和制种等领域的应用策略,有望推动我国生物农业和分子育种的发展。该研究成果于5月17日在线发表于Cell旗舰子刊《Molecular Plant》上。

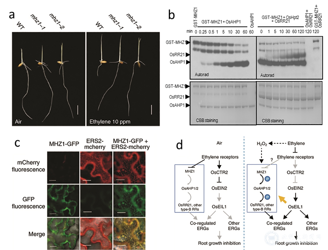
图2. MHZ1突变体的乙烯不敏感表型、磷酸传递与乙烯受体的互作验证
此外,植物激素乙烯在水稻适应淹水过程中发挥了至关重要的调控作用,但学界对其信号转导机制认知还有待提高。我院万向元教授团队与中科院遗传与发育所张劲松和陈受宜研究员团队合作,通过解析水稻乙烯反应突变体mhz1(猫胡子),鉴定得到一个正调控水稻根部乙烯反应的重要信号组分MHZ1。该基因编码一个组氨酸激酶蛋白OsHK1与乙烯受体互作通过双组份磷酸传递通路介导水稻根部乙烯反应。该工作首次揭示了水稻根中存在的一条新的乙烯信号传递途径(图2),为作物耐涝性遗传改良提供了新的理论支持。上述研究成果于近期发表在Nature子刊《Nature Communications》上。
我院生物与农业研究中心自2016年12月成立以来,在学校的大力支持下,引进了一批优秀人才,在生物农业领域承担了30多项国家和省部级科研项目,取得了一系列重要成果,在Nature Communications, Molecular Plant, PNAS,Plant Cell, Plant Biotechnology Journal等国际著名期刊上发表了30多篇高水平学术论文,培养了“万人计划”领军人才、北京市有突出贡献人才专家、北京市青年拔尖人才等一批优秀青年人才,为我院生物农业学科建设做出了贡献。此次相关研究工作也得到了国家自然科学基金、国家转基因重大专项、国家重点研发计划、中央高校基本科研业务费、国家“万人计划”人才项目和北京市科技计划项目等联合资助。
原文链接:
1. Xiangyuan Wan#*, Suowei Wu#, Ziwen Li, Xueli An, Youhui Tian. (2020) Lipid Metabolism: Critical Roles in Male Fertility and Other Aspects of Reproductive Development in Plants. Molecular Plant, DOI: https://doi.org/10.1016/j.molp.2020.05.009, https://www.cell.com/molecular-plant/fulltext/S1674-2052(20)30144-1
2. Kai-Xuan Duan#, He Zhao#, Biao Ma#*, Cui-Cui Yin, Jian-Jun Tao, Yi-Hua Huang, Wu-Qiang Cao, Hui Chen, Chao Yang, Zhi-Guo Zhang, Si-Jie He, Wan-Ke Zhang, Xiang-Yuan Wan, Tie-Gang Lu, Shou-Yi Chen*, Jin-Song Zhang*. (2020) Histidine kinase MHZ1/OsHK1 acts immediately downstream of ethylene receptors to regulate root growth in rice. Nature Communications, 11:518, https://www.nature.com/articles/s41467-020-14313-0